Understanding the Interview Process:
- Interview Process:
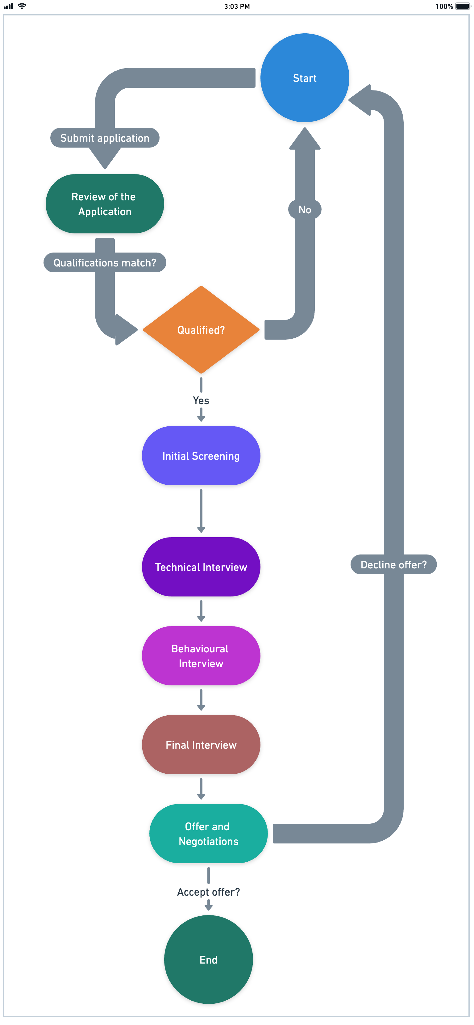
- The interview process is crucial to job hunting. It connects applicants to their dream jobs. This process usually has several stages to assess candidates’ skills, experience, and fit with the company’s culture.
- Review of the Application:
- The moment you click the “submit” button on your job application, your journey officially begins. Recruiters will look over your cover letter and resume to determine whether or not your qualifications are a good match for the requirements of the job.
- Initial Screening:
- This step, which is typically carried out over the phone or through a video call, gives the recruiter the opportunity to evaluate your level of interest in the role, verify your background, and determine whether or not you are a potential candidate for the position.
- Technical Interview:
- During the technical interview stage, your technical skills will be evaluated. This stage is reserved for software engineers and product managers. There is a possibility that you will be asked to solve coding problems, design a system, or converse about your approach to managing projects.
- Behavioural Interview:
- Soft skills and work behaviour are examined. Questions like “Tell me about a time when…” test problem-solving, teamwork, and leadership.
- Final Interview :
- Senior leadership or team members you’ll work with may attend the final interview. It’s as much about fit as willingness to collaborate.
- Offer and Negotiations:
- A job offer will follow a successful negotiation. Before accepting, negotiate the terms.
How to approach Key Interview Questions:
Interview questions can be broadly categorized into technical and behavioral. Here’s how you can prepare for each
Technical Questions: Test job-related hard skills. A software engineer may use algorithms, data structures, coding, and system design. Product managers will be asked about lifecycle, market analysis, prioritisation, and stakeholders. Practise your core skills and be ready to explain your thought process.
Preparation Tip: Practise your core skills and be ready to explain your thought process.
Behavioural Questions: These assess your past management of various situations.
Some examples are:
- Tell me how you overcame a work challenge.
- Describe your successful team project.
- Manage multiple projects: how do you prioritise tasks?
Final Tips:
- Find out about the company, its products, and the industry. This demonstrates interest and helps tailor responses.
- Practice: Use online or friend-based mock interviews to get comfortable answering questions.
- Reflect: Consider how your past experiences relate to the job you’re applying for. This will help you use relevant examples in the interview.
- Understanding the interview process and preparing for questions will help you succeed. Interviews are a two-way street—you can assess the company and role’s suitability.
Good luck!
